Product Summary
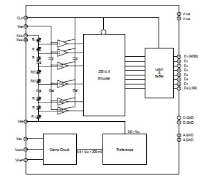
The MB40568PFGBNDEF is an all-parallel (flash type) A/D converter for 8-bit video applications, and uses high-speed bipolar process technology for low-power consumption and high-speed conversion. The MB40568PFGBNDEF is capable of converting analog signals into digital signals at a rate of DC to 20 MSPS(megasamples per second). Additional circuitry including a clamp circuit and reference voltage generator circuits are build in, to make the MB40568PFGBNDEF ideally suited for video signal processing.
Parametrics
MB40568PFGBNDEF absolute maximum ratings: (1)Power supply voltage VCCA, VCCD: –0.5 to +7.0 V; (2)Digital input voltage VIND: –0.5 to +7.0 V; (3)Analog input voltage VINA: –0.5 to VCC + 0.5 V; (4)Analog reference voltage VRB: –0.5 to VCC + 0.5 V; (5)Clamp circuit input voltage VINC: –0.5 to VCC + 0.5 V; (6)Storage temperature Tstg: –55 to +125 ℃.
Features
MB40568PFGBNDEF features: (1)Resolution: 8 bits; (2)Linearity error: ±0.15 % typ; (3)Maximum conversion rate: 20 MSPS min; (4)Analog input voltage: 0 to 3 V in 2 VP-P (clamp circuit), 3 to 5 V (without clamp circuit); (5)Digital input/output level: TTL Levels; (6)Power supply voltage: +5 V single power supply; (7)Power dissipation: 200 mW typ.
Diagrams

![]() |
![]() MB400 |
![]() B&K Precision |
![]() Spectrum Analyzers Li-Ion battery for |
![]() Data Sheet |
![]() Negotiable |
|
||||||
![]() |
![]() MB400000 |
![]() |
![]() PSA7A PROXIMITY SENSOR |
![]() Data Sheet |
![]()
|
|
||||||
![]() |
![]() MB4005 |
![]() Other |
![]() |
![]() Data Sheet |
![]() Negotiable |
|
||||||
![]() |
![]() MB4005W |
![]() Other |
![]() |
![]() Data Sheet |
![]() Negotiable |
|
||||||
![]() |
![]() MB400GR12BW |
![]() Other |
![]() |
![]() Data Sheet |
![]() Negotiable |
|
||||||
![]() |
![]() MB400GS12AW |
![]() Other |
![]() |
![]() Data Sheet |
![]() Negotiable |
|
||||||
(Hong Kong)









