Product Summary
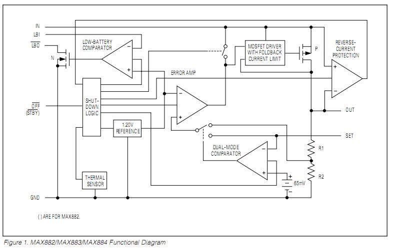
The MAX884ESA+ is a 200mA Linear Regulator. feature 200mA output current capability at up to +125℃ junction temperature and come in a 1.5W SOIC package. The MAX884ESA+ uses a p-channel MOSFET pass transistor to maintain a low 11uA (15uA max) supply current from no-load to the full 200mA output. The applications of the MAX884ESA+ are Pagers and Cellular Phones, 3.3V and 5V Regulators, 1.25V to 11V Adjustable Regulators, High-Efficiency Linear Regulators, Battery-Powered Devices, Portable Instruments, Solar-Powered Instruments.
Parametrics
MAX884ESA+ absolute maximum ratings: (1)Supply Voltage (IN or OUT to GND): -0.3V to +12V; (2)Output Short-Circuit Duration:1min; (3)Continuous Output Current:300mA; (4)LBO Output Current:50mA; (5)LBO Output Voltage and LBI,SET, STBY, OFF Input Voltages:-0.3V to the greater of (IN + 0.3V) or (OUT + 0.3V); (6)Operating Temperature Ranges:0℃ to +70℃; (7)Junction Temperature:+150℃; (8)Storage Temperature Range:-65℃ to +160℃; (9)Lead Temperature (soldering, 10s):+300℃.
Features
MAX884ESA+ features: (1)Foldback Current Limiting; (2)High-Power (1.5W) 8-Pin SO Package; (3)Dual Mode Operation: Fixed or Adjustable Output from 1.25V to 11V; (4)Large Input Range (2.7V to 11.5V); (5)Internal 1.1Ω p-Channel Pass Transistor Draws No Base Current; (6)Low 220mV Dropout Voltage at 200mA Output Current; (7)11μA (typ) Quiescent Current; (8)1μA (max) Shutdown Mode or 7μA (typ) Standby Mode; (9)Low-Battery Detection Comparator; (10)Reverse-Current Protection; (11)Thermal-Overload Protection.
Diagrams

| Image | Part No | Mfg | Description | ![]() |
Pricing (USD) |
Quantity | ||||||||||||
|---|---|---|---|---|---|---|---|---|---|---|---|---|---|---|---|---|---|---|
![]() |
![]() MAX884ESA+ |
![]() Maxim Integrated Products |
![]() Low Dropout (LDO) Regulators 5/3.3/AdjV 200mA Linear Regulator |
![]() Data Sheet |
![]()
|
|
||||||||||||
![]() |
![]() MAX884ESA+T |
![]() Maxim Integrated Products |
![]() Low Dropout (LDO) Regulators 5/3.3/AdjV 200mA Linear Regulator |
![]() Data Sheet |
![]()
|
|
||||||||||||
(Hong Kong)









